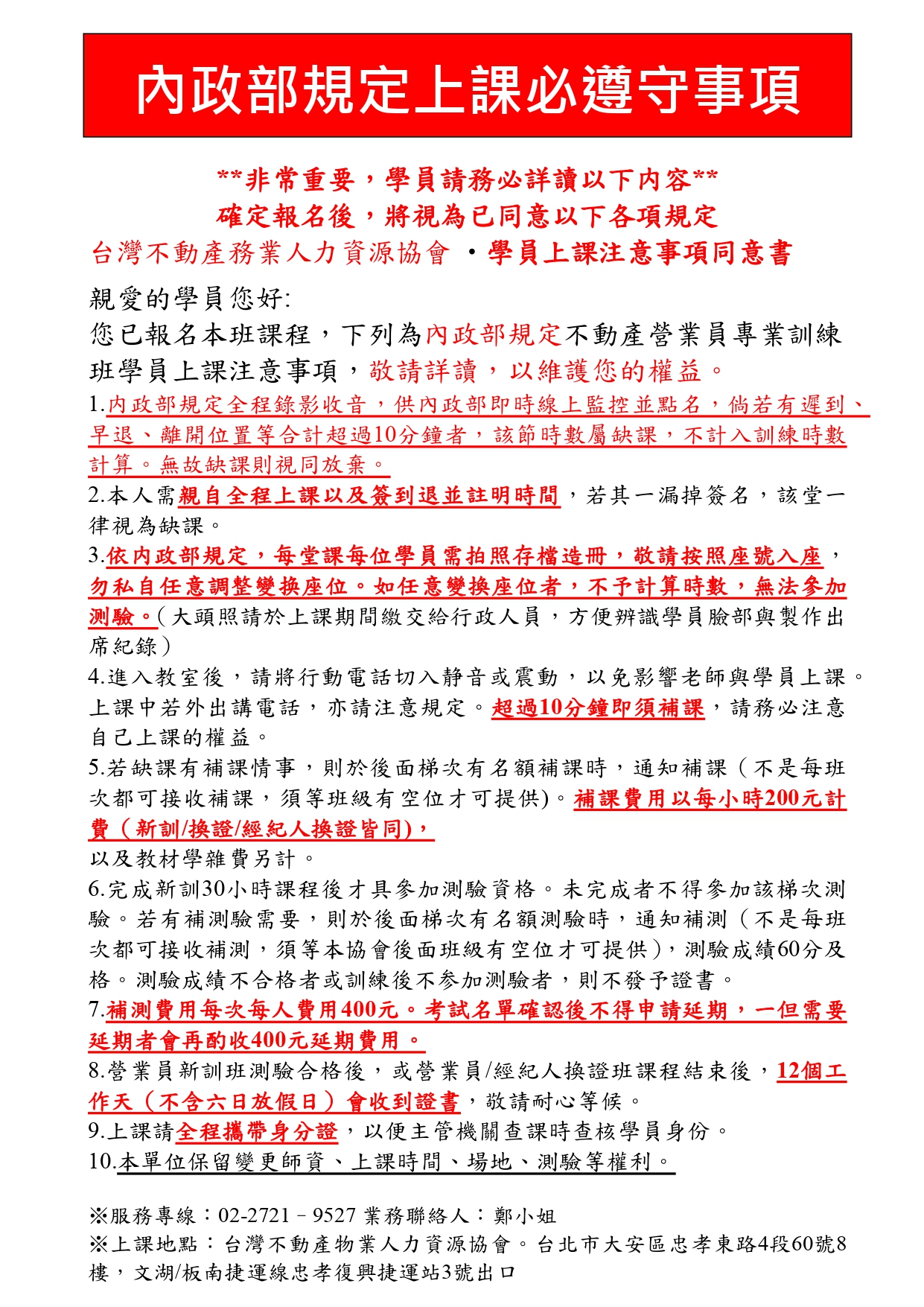
★營業員初訓 4天密集班
上課:115年3月30、31、4月1、2日
9:00-18:10或17:10(一、二、三、四)
測驗:115年4月7日(二)13:30~16:00
費用:每人3100元
(另收登錄費+郵資行政費400元)
聯絡電話:(02)2721-9572
LINE ID:@204fegvq ( https://lin.ee/mO3mmJN )
上課地點:台中市北區忠明路424號9樓之1 大安貿易大樓
〈切記是忠明路,要跑到忠明南路喔~〉
◇公車站牌:國軍臺中總醫院 忠明路上「大全聯」斜對面

