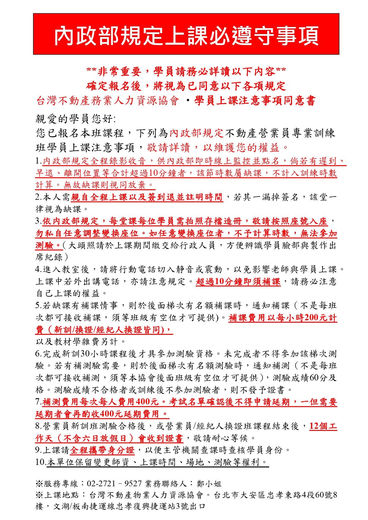
★ 房仲 不動產營業員複訓 ★(仲介、房屋仲介、代銷 換證班)
!勿讓證照過期 !
上課:115年8月4、5、6日
9:00-17:00 (二~四)
費用: 2400元
(另收換證費+郵資 250元)
☆歡迎介紹同事、朋友來上〈營業員新訓〉
新訓學員特送一本《曾文龍博士》暢銷書「不動產常用法規」
市價800元,非常實用的法條字典
聯絡電話:(02)2721-9572
LINE ID:@204fegvq ( https://lin.ee/mO3mmJN )
上課地點: 新竹縣竹北市縣政八街77號3樓 《總工會‧第二教室》
◇ 高鐵的免費接駁車,20分鐘一班,〈家樂福站〉下車,走路三分鐘到教室。
外縣市來的學員一定要做7:40這班接駁車,才不會遲到喔~
◆另有台北危老重建推動師、新北市危老防災、新北市都市更新、地政士考照班、不動產經紀人考照班、
不動產估價師學分班、不動產估價師助理學分班、不動產估價師學分假日班等,歡迎詢問~~

